介護職員等特定処遇改善加算にかかる情報公開

介護職員等特定処遇改善加算にかかる情報公開
(見える化要件)

介護職員の処遇改善につきましては、これまでにも何度かの取り組みが行われてきました。令和元(2019)年10月の消費税率引き上げに伴う介護報酬改定において「介護職員等特定処遇改善加算」が創設されました。当該加算を算定するにあたり、

A 現行の介護職員処遇改善加算(Ⅰ)から(Ⅲ)までの何れかを取得していること。
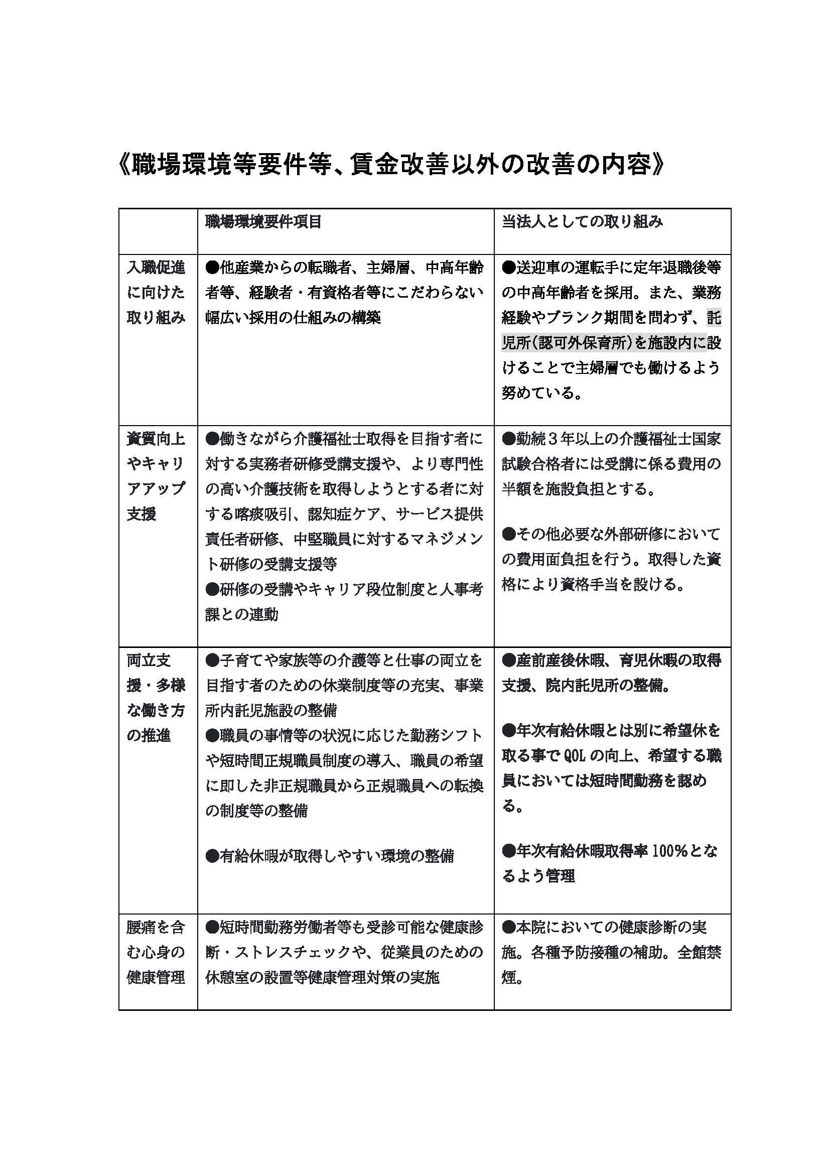
B 介護職員処遇改善加算の職場環境等要件に関し、複数の取組を行っていること。
C 介護職員処遇改善加算に基づく取組について、ホームページへの掲載等を通じた見える化を行っていること

という3つの要件を満たしている必要があります。
Cの「見える化」要件とは、① 2020年度からの算定要件で、② 介護サービスの情報公表制度や自社のホームページを活用して、新加算の取得状況賃金改善以外の処遇改善に関する具体的な取組内容を公表していることです。
以上の要件に基づき、当社における処遇改善に関する具体的な取り組み(賃金以外)につきまして、以下の通り公表いたします。

 

《加算の取得状況》2023年4月現在

介護職員処遇改善加算Ⅰ、 介護職員等特定処遇改善加算Ⅰ

介護職員等ベースアップ等支援加算

 


診療科

診療受付時間

【午前】 9:00-12:00 【午後】14:30-17:30

     

 
内科
歯科
                 
                 
内科 / 歯科

土・日・祝日も診療 年中無休で診療(年末年始除く)

※混雑状況により受付終了時間を早める事があります

※お時間に余裕を持って来院して下さい